Ausrichtung & Prozess: Die Lead-Übergabe vom Marketing zum Vertrieb
Zusammenarbeit von Marketing & Vertrieb verbessern und mehr aus deinen Leads holen. Klare Schritte für Systemhäuser und B2B-Unternehmen.
Falls Marketing und Vertrieb einander mehr im Weg stehen als sich gegenseitig zu helfen, dann verbrennst du im Grunde genommen nur dein eigenes Geld. Kontakte, die mühsam gewonnen wurden, versanden im Nirgendwo. Kampagnen laufen ins Leere, und das einzig Konkrete, was bleibt, ist das gegenseitige Schulterzucken – oder, noch schlimmer, die Schuldzuweisung. Du kannst diese systembedingte Reibung, diesen unnötigen Widerstand, beseitigen, indem du einfach klare Abläufe definierst, die Ziele beider Seiten synchronisierst und sie auf dieselbe Datenbasis stellst. Das Ergebnis ist meist eine messbare Steigerung des Umsatzes.
Hinweis: Die Quellen, aus denen diese Beobachtungen stammen, findest du am Ende des Beitrags.
Praktische Strategien für mehr Umsatz durch bessere Zusammenarbeit in deutschen Systemhäusern
Im modernen B2B-Geschäft ist ein harmonisches Miteinander zwischen den Abteilungen, die den Markt bearbeiten, keineswegs ein bloßer Luxus, es ist schlicht entscheidend für das Wachstum. Doch schaut man genauer hin, besonders in vielen Systemhäusern, ist genau das der wunde Punkt: Die sorgfältig generierten Leads liegen herum wie ungeöffnete Post. Wichtige Informationen gehen verloren. Und man kann kaum erkennen, welchen Beitrag die teuren Kampagnen am Ende tatsächlich zum Vertriebserfolg geleistet haben.
Eine Untersuchung von Highspot (2022) deckte auf, dass ein signifikanter Teil der deutschen Vertriebs- und Marketingteams schlichtweg Probleme hat, sich abzustimmen. Die Gründe sind dabei so konstant, dass sie fast schon als Naturgesetze der Unternehmenslogik gelten könnten: divergierende Zielsetzungen, unklare Zuständigkeiten und – die traurige Wahrheit – das Fehlen brauchbarer Prozesse.
In diesem Text nehmen wir uns die typischen Reibungsverluste einmal genauer vor. Wir zeigen dir, wie du Marketing und Vertrieb so organisierst, dass sie endlich an einem Strang und vor allem in dieselbe Richtung ziehen, um deinen Umsatz zu steigern.
Tipp am Rande: Nützliche Strategien für mehr Umsatz findest du im Beitrag zur Kundengewinnung und -ausbau.
1. Herausforderungen in der B2B-Schnittstelle: Einblicke
Der Mangel an echter Koordination zwischen Marketing und Vertrieb führt nicht nur zu einem subtilen Effizienzverlust, sondern zu einem direkten Abzug vom potenziellen Umsatz. Die Aberdeen Group stellte 2022 in einer Analyse fest, dass Unternehmen, deren Teams sich wirklich gut verstehen, ihre Rate bei der Neukundenakquise im Schnitt um beachtliche 36 % steigern konnten. Ohne diese Ausrichtung lässt du schlichtweg Budget, Zeit und vielversprechende Kontakte links liegen.
Einer der Hauptgründe ist die bemerkenswerte Fähigkeit, voneinander abweichende Ziele zu verfolgen. Das Marketing wird oft danach beurteilt, wie viele Leads es liefert – gerne auch Tausende. Der Vertrieb hingegen interessiert sich nur für Abschlüsse und den tatsächlichen Umsatz. Die logische Folge: Marketing liefert Quantität, der Vertrieb klagt über mangelnde Qualität. Diese Lücke kostet Unternehmen im Durchschnitt bis zu 10 % ihres Jahresumsatzes.
Ein weiteres, eher tragikomisches Problem ist der Informationsfluss, oder besser: sein Fehlen. Viele deutsche Vertriebsteams tappen im Dunkeln, welche Marketingaktivitäten überhaupt erst zu einer potenziellen Geschäftsgelegenheit geführt haben. Ohne diese grundlegende Transparenz kann weder die Kampagnenstrategie noch die Sales-Aktivität vernünftig auf Basis von Fakten optimiert werden. Potenziale bleiben liegen, ungenutzt und unentdeckt.
Hinzu kommt das leidige Thema der Tool-Landschaft: Marketing und Vertrieb arbeiten oft in völlig getrennten technologischen Ökosystemen. Diese Datensilos machen einen durchgängigen Blick auf die Kundenreise schlicht unmöglich. Es ist erstaunlich, wie wenige Unternehmen ihre vorhandenen Daten überhaupt konsequent für die strategische Ausrichtung verwenden.
Ein typisches Szenario: Das Marketing liefert 100 neue Kontakte. Der Vertrieb prüft diese und stuft lediglich 20 als wirklich relevant ein. Die verbleibenden 80 % der Leads werden de facto ignoriert. Beide Abteilungen fühlen sich missverstanden. Solche Szenen sind in vielen B2B-Organisationen schlicht Alltag.
2. Typische Reibungsverluste im Detail
Einer der hartnäckigsten Bremsklötze sind die unterschiedlichen Messgrößen. Das Marketing zählt Klicks, Downloads und die schiere Masse an Leads. Der Vertrieb hingegen konzentriert sich auf Umsatz, die Quote der erfolgreichen Abschlüsse und die Pipeline-Füllung. Wenn ihr nicht auf eine Reihe von gemeinsamen Kennzahlen schaut, ist es nahezu unmöglich, den Gesamterfolg objektiv zu beurteilen.
Dazu kommt, dass die Kommunikation meistens unstrukturiert und zufällig ist. Es fehlen feste, verlässliche Meeting-Rhythmen, klare Austauschformate und definierte Ansprechpartner. Das führt unvermeidlich zu Missverständnissen und Doppelarbeiten, die leicht bis zu einem Viertel der gesamten Arbeitszeit unnötig kosten.
Die mit Abstand größte Konfliktquelle ist in der Regel die Qualität der übergebenen Leads. Das Marketing schickt Kontakte weiter, die der Vertrieb prompt als "noch nicht kaufbereit" abtut. Verschiedene Studien zeigen, dass bis zu 97 % der vom Marketing generierten Leads vom Vertrieb als ungeeignet empfunden werden. Das ist ein Hebel, der eine Organisation komplett lahmlegen kann.
Dieses Dilemma wird noch verschärft, wenn es an klaren Standards für den Übergabeprozess mangelt. Leads bleiben zu lange im sogenannten Nurturing des Marketings „hängen“ oder werden viel zu früh – und oft mit zu wenig Begleitinformation – an den Vertrieb weitergereicht. Wenn du eine schnelle Pipeline-Entwicklung wünschst, brauchst du hierzu absolut unmissverständliche Regeln.
Ein weiteres Phänomen ist das fehlende Verständnis für die Arbeit der jeweils anderen Seite. Der Vertrieb weiß oft nichts über die genauen Inhalte und Ziele der jüngsten Kampagnen. Im Gegenzug erhält das Marketing keinerlei Feedback zu den tatsächlichen Einwänden und Fragen aus den Verkaufsgesprächen. Es überrascht kaum, dass 75 % der B2B-Käufer mittlerweile ein Kauferlebnis bevorzugen, das ganz ohne direkten Vertriebskontakt auskommt.
3. Daten als Brücke: Grundlage für die Vertrieb-Marketing-Ausrichtung
Ohne eine gemeinsame, akzeptierte Datengrundlage bleiben alle Ausrichtungsversuche eine rein akademische Übung. Ein zentrales CRM-System ist das unumgängliche Fundament: Beide Teams müssen auf denselben Datenpool von Kunden und Interessenten zugreifen und die vollständige Historie einsehen können – von der ersten Interaktion auf der Website bis hin zum erfolgreichen Geschäftsabschluss.
Die Qualität dieser Daten entscheidet direkt über deine tatsächliche Effizienz. Lückenhafte oder schlicht falsche Datensätze führen zu falschen Priorisierungen, fragwürdigen Entscheidungen und verschwendeter Arbeitszeit. Über 80 % der Unternehmen sind mit der Qualität ihrer Zielgruppendaten unzufrieden. Darin liegt eine beträchtliche, ungenutzte Chance.
Definiert gemeinsam, sowohl mit Marketing als auch mit Vertrieb, klare Datenstandards: Welche Informationen muss ein Lead mindestens mitbringen? Dazu gehören harte Fakten wie Unternehmensgröße oder Branche, aber auch Verhaltensdaten wie Website-Besuche oder die Interaktion mit Content. Hier kann ein Lead-Scoring-System helfen, das diesen Datenpunkten ein sinnvolles Gewicht beimisst.
Regelmäßige, gemeinsame Auswertungen und Reports schaffen unverzichtbare Transparenz. Beide Abteilungen sollten auf dieselben Dashboards blicken und erkennen, was entlang der gesamten Customer Journey funktioniert – und was eben nicht. Es ist statistisch belegt, dass Unternehmen mit einer wirklich datengetriebenen Strategie auch höhere Umsätze erzielen.
Die Integration von CRM-System und Marketing-Automation sorgt für einen automatisierten und idealerweise Echtzeit-Datenfluss. Das macht manuelle Exporte überflüssig, eliminiert ungeliebte Copy-Paste-Fehler und stellt sicher, dass beide Teams stets mit dem aktuellen Wissen arbeiten.
4. Definition eines Qualified Leads: Gemeinsame Basis schaffen
Ohne eine klare, von beiden Seiten akzeptierte Definition, was genau ein „Qualified Lead“ ist, reden Marketing und Vertrieb unweigerlich aneinander vorbei. Deshalb ist dieser Punkt der vielleicht wichtigste: Ein Qualified Lead ist ein potenzieller Kunde, der exakt definierte Kriterien erfüllt und somit tatsächlich für den Vertrieb relevant ist.
Wie du die unterschiedlichen Zielkundenprofile anlegst erfährst du im Artikel zu ICP und Buyer-Persona.
Ein Marketing Qualified Lead (MQL) hat zwar Interesse gezeigt und erfüllt die Mindestanforderungen des Marketings. Beispiele dafür: Er hat ein spezifisches Whitepaper heruntergeladen, sich zu einem Webinar angemeldet oder die E-Mails regelmäßig geöffnet. MQLs werden vom Marketing so lange weiterentwickelt, bis sie als reif für den Vertrieb gelten.
Ein Sales Qualified Lead (SQL) ist ein MQL, der zusätzlich vom Vertrieb sorgfältig geprüft wurde. Typische Kriterien hier sind das vorhandene Budget, die Entscheidungsbefugnis, ein klarer, konkreter Bedarf und ein realistischer Zeithorizont. SQLs sind die Kontakte, bei denen es sich lohnt, aktive Verkaufsgespräche zu führen, da die Wahrscheinlichkeit eines Abschlusses deutlich höher liegt.
Wenn ihr diese Kriterien gemeinsam festlegt, spart der Vertrieb eine enorme Menge an Zeit, da er sich auf die wirklich heißen Kontakte konzentrieren kann. Studien belegen, dass eine sauber definierte MQL-Definition die Konversionsrate von MQL zu SQL um bis zu 15 % steigern kann.
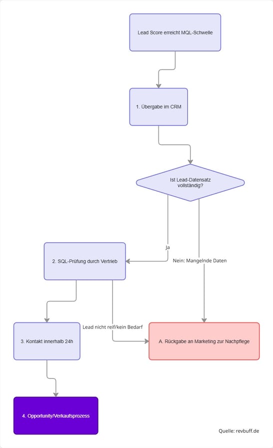
Ein Lead-Scoring-Modell, das sowohl die Kriterien des Marketings als auch die des Vertriebs berücksichtigt, macht diesen gesamten Prozess messbar. Leads sammeln dabei Punkte für ihr Verhalten (z. B. Website-Besuche, Downloads) und für ihre Merkmale (z. B. Branche, Unternehmensgröße). Ab einem bestimmten Punktestand wird ein MQL automatisch zum SQL.
Grafisch dargestellt kann ein solcher Prozess dann so aussehen:

5. SLA-Checkliste (Teil 1): Grundlagen
Ein Service Level Agreement (SLA) zwischen Marketing und Vertrieb ist nichts anderes als eine klare, schriftliche Verpflichtung: Wer tut was, bis wann und mit welcher definierten Qualität? Dadurch werden Erwartungen und Zuständigkeiten messbar. Unternehmen, die ein SLA nutzen, erzielen nachweislich einen höheren ROI und eine größere Menge qualifizierter Leads.
Ein SLA macht die Zusammenarbeit verbindlich. Anstelle von vagen Versprechen gibt es klare, nachvollziehbare Regeln, auf die sich beide Abteilungen berufen können. Ohne ein SLA bleiben viele Absprachen informell und verpuffen meist im Alltagsgeschäft.
Der erste Schritt: Identifiziere die relevanten Akteure in Marketing und Vertrieb. Setze eine kleine, schlagkräftige Arbeitsgruppe zusammen, welche das SLA erarbeitet. So stellst du sicher, dass die Vereinbarung später nicht als "von oben aufgezwungen" abgetan wird.
Danach folgt die Analyse des aktuellen Zustands: Wo gibt es momentan die größten Probleme? An welcher Stelle bleiben Leads regelmäßig liegen? Welche informellen Abläufe funktionieren bereits gut und sollten deshalb formalisiert werden? Diese Bestandsaufnahme zeigt dir schnell, wo der größte Hebel für eine Verbesserung liegt.
Die Basis des SLA bilden eure übergeordneten Unternehmensziele. Marketing und Vertrieb müssen verinnerlichen, wie ihre Abteilungsziele auf das große Ganze einzahlen – etwa auf eine angestrebte Umsatzsteigerung von 20 % im nächsten Geschäftsjahr. Erst wenn dieses große Ziel klar ist, lassen sich sinnvolle und kohärente Abteilungsziele definieren.
6. SLA-Checkliste (Teil 2): Kernkomponenten
In einem wirklich wirksamen SLA werden gemeinsame Ziele und KPIs festgelegt. Ein Beispiel: Das Marketing verpflichtet sich, jeden Monat X MQLs zu liefern, der Vertrieb verpflichtet sich im Gegenzug, Y % dieser MQLs erfolgreich in SQLs zu überführen. Damit habt ihr eine gemeinsame, ergebnisorientierte Grundlage.
Begriffe wie „Lead“, „MQL“ und „SQL“ müssen vollkommen eindeutig definiert sein. Jeder Mitarbeiter im Unternehmen sollte die identische Definition verwenden. Das reduziert unnötige Diskussionen und sorgt für Klarheit in der täglichen Arbeit.
Beschreibe außerdem den Lead-Übergabeprozess in allen Details: Ab welchem Punkt gilt ein Kontakt als MQL? Welche spezifischen Informationen müssen im CRM zwingend vorhanden sein? Auf welchem Weg wird der Lead exakt an den Vertrieb übergeben? Je klarer dieser Ablauf beschrieben ist, desto geringer sind die Reibungsverluste.
Legt klare Verantwortlichkeiten und vor allem Reaktionszeiten fest. Ein Beispiel: Der Vertrieb verpflichtet sich, einen neu definierten SQL innerhalb von 24 Stunden zu kontaktieren. So stellst du sicher, dass kein „heißer“ Lead unnötig auskühlt.
Ebenso wichtig ist ein klar definierter Rückgabeprozess: Wenn der Vertrieb einen Lead als noch nicht reif einstuft, darf er nicht einfach im System verschwinden. Stattdessen wird er mit einer Begründung an das Marketing zurückgegeben, um weiter gepflegt zu werden. Auf diese Weise nutzt du jede Chance optimal aus.
7. SLA-Checkliste (Teil 3): Implementierung und Messung
Ein SLA ist nicht als starres, einmal erstelltes Dokument gedacht. Deine Märkte, Produkte und Zielgruppen entwickeln sich weiter - deshalb muss auch das SLA regelmäßig überprüft und angepasst werden. Eine jährliche Revision ist ein guter Standard; bei größeren Veränderungen sollte jedoch früher nachjustiert werden.
Definiere klare Anforderungen für das Reporting. Welche Kennzahlen werden in welchem Rhythmus gemessen? Wer ist für die Erstellung der Reports zuständig? Wer erhält sie? Transparente Berichte schaffen Verbindlichkeit und helfen dabei, Engpässe frühzeitig zu identifizieren.
Plane regelmäßige, gemeinsame Meetings ein, um die Ergebnisse des SLA zu besprechen. Feiere Erfolge, sprich aber auch offen über Probleme und suche aktiv nach praktikablen Lösungen. Eine Kultur, in der Feedback als Chance zur Optimierung gesehen wird, beschleunigt den gesamten Prozess.
Die im SLA vereinbarten KPIs sollten fortlaufend überwacht werden – etwa die MQL-zu-SQL-Conversion, die Zeit bis zur ersten Kontaktaufnahme oder die tatsächliche Abschlussrate pro Lead-Quelle. Ein modernes CRM-System ist dafür ideal, um diese Kennzahlen in Dashboards zu visualisieren.
Im Beitrag zu KPIs erfährst du, wie du allgemeingültige KPIs definierst um dein Business im Blick zu haben.
Flankiere das Ganze mit gezielten Schulungen und Workshops. Wenn der Vertrieb die Marketingstrategie wirklich versteht und das Marketing die echten Herausforderungen aus den Verkaufsgesprächen kennt, steigt das gegenseitige Verständnis und damit die Effektivität beider Teams.

8. Die Rolle der Technologie für eine reibungslose Zusammenarbeit
Technologie ist der eigentliche Motor deiner Vertrieb-Marketing-Ausrichtung. Ein integriertes CRM-System bildet dabei das Rückgrat: Alle Kunden- und Kontaktdaten, jede Interaktion und alle Opportunities laufen dort zentral zusammen. So siehst du auf einen Blick, wie sich ein Kontakt vom ersten Besuch auf deiner Website bis zum Abschluss entwickelt hat.
Plattformen für Marketing-Automation übernehmen routinemäßige Aufgaben wie das Lead-Nurturing, das Ausspielen von E-Mail-Kampagnen oder Follow-ups. Sie spielen automatisch die passenden Inhalte aus, bis ein Lead den Schwellenwert zur Verkaufsreife erreicht. Das entlastet dein Team spürbar und kann die Lead-Qualität deutlich steigern.
Wenn du zusätzlich ERP- und Buchhaltungssysteme mit deinem CRM verknüpfst, erhältst du eine vollständige Sicht auf den Kunden: von der ersten Anfrage über das Angebot bis hin zur finalen Rechnung. Das erleichtert strategische Entscheidungen sowie Cross- und Upselling-Aktivitäten immens.
Automatisierte Workflows gewährleisten, dass Leads nach klaren, vorab definierten Regeln weitergegeben werden. Ein Beispiel: Sobald ein Lead einen bestimmten Scoring-Wert erreicht, wird automatisch eine Opportunity im CRM angelegt und dem zuständigen Vertriebsmitarbeiter zugewiesen. Das macht Übergaben schnell und befreit sie von Fehlern.
Reporting- und Analyse-Tools liefern dir schließlich die Grundlage, um deine Prozesse kontinuierlich zu verbessern. Gemeinsame Dashboards für Marketing und Vertrieb machen endlich sichtbar, welche Maßnahmen tatsächlich Umsatz generieren und wo du dringend nachbessern musst.
9. Der Weg zur harmonisierten B2B-Organisation
Eine wirklich harmonisierte B2B-Organisation, in der beide Abteilungen perfekt zusammenspielen, entsteht nicht über Nacht. Es handelt sich um einen kontinuierlichen Prozess: Prozesse prüfen, den Technologie-Stack optimieren, KPIs nachschärfen und die Zusammenarbeit stetig verbessern. Aber genau dieser Weg entscheidet darüber, ob du dein maximales Wachstumspotenzial ausschöpfst oder es schlicht verschenkst.
Externe Prozessberatung kann dabei helfen, die unvermeidlichen blinden Flecken aufzudecken. Ein neutraler Blick von außen zeigt oft schnell, wo deine größten Reibungsverluste liegen und an welchen Stellschrauben du zuerst drehen solltest, um Umsatz und Effizienz zu steigern.
Ebenso wichtig ist das Enablement deiner Mitarbeiter. Neue Tools und Prozesse führen nur dann zu Ergebnissen, wenn die Teams sie verstehen, akzeptieren und konsequent anwenden. Investiere in gezielte Trainings, klare Guidelines und praxisnahe Workshops.
Die Prozess-Compliance stellt sicher, dass die vereinbarten Abläufe auch wirklich im Arbeitsalltag eingehalten werden. Regelmäßige Audits und Feedbackschleifen helfen dir, Abweichungen früh zu erkennen und rechtzeitig gegenzusteuern.
Am Ende geht es um die Unternehmenskultur: Wenn Marketing und Vertrieb sich als ein gemeinsames Go-to-Market-Team verstehen, verschwinden Schuldzuweisungen. Stattdessen entsteht ein klarer Fokus auf das, was wirklich zählt: Neue Kunden, höhere Umsätze und nachhaltiges, profitables Wachstum.
Key-Takeaways
-
Die fehlende Ausrichtung von Marketing und Vertrieb kostet B2B-Unternehmen schnell bis zu 10 % des Jahresumsatzes – eine direkte Folge von ignorierten Leads, doppelter Arbeit und ineffizienten Abläufen.
-
Ein schriftliches Service Level Agreement (SLA) mit unmissverständlichen Zielen, Definitionen und Prozessen ist die notwendige Grundlage für eine saubere Übergabe und Bearbeitung von Leads.
-
Eine gemeinsame Definition von Marketing Qualified Leads (MQL) und Sales Qualified Leads (SQL) – idealerweise unterstützt durch Lead-Scoring – erhöht die Effektivität des Vertriebs dramatisch und sorgt dafür, dass sich dein Team auf die wirklich relevanten Kontakte konzentriert.
FAQ (häufige Fragen)
1: Was sind die häufigsten Schnittstellenprobleme zwischen Marketing und Vertrieb im B2B? Typische Probleme sind die Verfolgung unterschiedlicher Ziele und KPIs, das Fehlen oder die Unregelmäßigkeit der Kommunikation, unklare Definitionen dessen, was überhaupt ein Lead ist, sowie schlecht geregelte Übergabeprozesse. Das alles führt zu Frustration, Ressourcenverschwendung und schlichtweg verpassten Umsatzchancen.
2: Wie definiert man einen Sales Qualified Lead (SQL) im B2B-Bereich? Ein SQL ist ein potenzieller Kunde, der bereits Interesse gezeigt hat und zusätzlich Kriterien wie Budget, Entscheidungsbefugnis, konkreten Bedarf und passenden Zeithorizont erfüllt. Diese Kriterien sollten (wie könnte es anders sein) von Marketing und Vertrieb gemeinsam festgelegt werden.
3: Welche Vorteile bietet ein Service Level Agreement (SLA) für Marketing und Vertrieb? Ein SLA macht die Zusammenarbeit verbindlich, schafft klare Erwartungen, Rollen und KPIs. Es erhöht die Transparenz, verbessert die Qualität der Leads sowie deren Bearbeitung und führt erwiesenermaßen zu einem höheren ROI und schnellerem Umsatzwachstum.
4: Welche Rolle spielt ein CRM-System bei der Ausrichtung von Marketing und Vertrieb? Ein CRM ist die zentrale Datendrehscheibe für beide Teams. Es bündelt alle Kundeninformationen, ermöglicht automatisierte Workflows, standardisiertes Reporting und sorgt dafür, dass Marketing und Vertrieb auf derselben, aktuellen Datengrundlage arbeiten können.
5: Warum ist die Abstimmung zwischen Marketing und Vertrieb im B2B so wichtig? Weil sie direkt beeinflusst, wie effizient du neue Kontakte generierst, qualifizierst und schließlich abschließt. Unternehmen mit einer guten Abstimmung erzielen in der Regel höhere Umsätze, bessere Abschlussraten und als angenehme Nebenwirkung: Zufriedenere Kunden.
6: Welche Kennzahlen (KPIs) sollten Marketing und Vertrieb gemeinsam verfolgen? Wichtige gemeinsame KPIs sind zum Beispiel die MQL-zu-SQL-Konversionsrate, die Lead-to-Revenue-Performance, die Zeit bis zur ersten Kontaktaufnahme durch den Vertrieb und die durchschnittliche Abschlussrate pro Lead-Quelle.
7: Wie kann Lead-Scoring die Lead-Qualität verbessern? Lead-Scoring bewertet Leads nach ihrem Verhalten (z. B. Website-Besuche, Downloads) und ihren Merkmalen (z. B. Branche, Unternehmensgröße). Dadurch erkennst du frühzeitig, welche Kontakte am vielversprechendsten sind und wann der exakt richtige Zeitpunkt für den Vertrieb ist.
8: Welche Informationen sind für eine effektive Lead-Übergabe vom Marketing an den Vertrieb entscheidend? Wichtig sind vollständige Kontaktdaten, Unternehmensinformationen, die gesamte Interaktionshistorie (z. B. besuchte Seiten, heruntergeladene Inhalte), der aktuelle Lead-Score und falls vorhanden: frühere Kaufhistorie.
9: Wie oft sollte ein Marketing- und Vertriebs-SLA überprüft werden? Mindestens einmal pro Jahr. Bei signifikanten Veränderungen im Markt, im Angebot oder in der Zielgruppe sollte das SLA jedoch früher angepasst werden, damit es aktuell und wirksam bleibt.
10: Kann Marketing-Automatisierung Reibungsverluste reduzieren? Ja, unbedingt. Marketing-Automation übernimmt wiederkehrende Aufgaben, qualifiziert Leads systematisch vor, spielt personalisierte Inhalte aus und stellt sicher, dass Leads zum korrekten Zeitpunkt an den Vertrieb übergeben werden. Das spart Zeit und verbessert die Qualität der Übergaben massiv.
Quellen:
lxahub.com: 6 Benefits of Sales and Marketing Alignment
Hubspot.com: Top State of Sales Findings and Trends
highspot.com: Wie abgestimmt sind Vertrieb und Marketing in Europa?
Faortech.com: Drive Sales and Marketing Alignment with Six Essential Metrics and KPIs
Brixongroup.com: The 7 Crucial KPIs for Successful Marketing-Sales Alignment in B2B