Schluss mit Suchen: Zentrale Vertriebsunterlagen für mehr Abschlüsse
Vertriebsunterlagen zentralisieren: Optimiere deine Prozesse mit einer Sales Content Library. Steigere als Unternehmer deine Effizienz und Abschlussraten!
Wenn du in deinem Vertrieb das Gefühl hast, die Dinge laufen, aber irgendwie auch nicht – dann kennst du den Schmerz der Suche. Eine zentralisierte Sales Content Library ist im Grunde der Turbolader, der das überflüssige Räderwerk aus deinem Verkaufsprozess entfernt. Sie sorgt für drei simple, aber entscheidende Dinge: Erstens, du findest, was du suchst. Zweitens, du nutzt es konsistent. Und drittens, die Unterlagen passen exakt zum jeweiligen Stand deiner Verkaufsbemühungen. Das nüchterne Ergebnis: Deine Leute verbringen weniger Zeit mit digitalen Ausgrabungen und mehr Zeit dort, wo das Geld verdient wird: Beim Kunden. Du gewinnst Effizienz und die Abschlussquoten folgen.
Hinweis: Die Quellen findest du am Ende des Beitrags.
Hier ist die knallharte Wahrheit, die jeder Vertriebsleiter oder IT-Unternehmer kennt: Deine Vertriebsmitarbeiter verbringen laut einigen recht zuverlässigen Studien beeindruckende 35,2 % ihrer Arbeitszeit mit Suchen und eher administrativen Aufgaben, anstatt tatsächlich zu verkaufen. Das ist ein Drittel der wertvollen Arbeitszeit, die buchstäblich im Sand des Dateisystems versickert. Da jede Minute zählt, ist eine gut organisierte Sales Content Library die pragmatische Antwort. Sie sammelt all die relevanten Inhalte an einem Ort, macht den Zugriff trivial einfach und zieht die Effizienz deines Teams wie ein Faden durch die gesamte Verkaufspipeline. Man könnte fast sagen, sie führt die triviale Aufgabe der Dokumentenverwaltung von der menschlichen Logik in die Welt der Maschinenlogik über.
Strategische Bedeutung einer Sales Content Library
Betrachte die Sales Content Library nicht als weiteren digitalen Ablagekorb, sondern als die zentrale Nervenbahn deines Vertriebs. Sie ist die strategische Ablage für alles, was deine Verkäufer brauchen – von der knackigen Fallstudie bis zum überarbeiteten Produktblatt. Diese Zentralisierung kann die Suchzeit deiner Vertriebsmitarbeiter drastisch reduzieren. Wenn du die Suchzeit um nur 10 Minuten pro Tag reduzierst, was leicht möglich ist, gewinnst du schon eine Stunde pro Woche für jeden deiner Mitarbeiter. Ein kleiner, aber kontinuierlicher Zinseszins der Effizienz.
Der für dich interessante Nebeneffekt: Unternehmen, die eine effektive Sales-Enablement-Strategie implementieren, berichten Studien zufolge von einer um 15 % höheren Abschlussrate. Man muss kein Mathe-Genie sein, um den direkten Einfluss auf deinen Geschäftserfolg zu erkennen.
-
Konsistente Markenbotschaft: Du vermeidest das peinliche Versenden veralteter Preise oder Produktmerkmale. Deine Kundenkommunikation wird schlichtweg vertrauenswürdiger, weil sie auf einer belastbaren Datenbasis steht.
-
Gesteigerte Produktivität: Dein Team kann sich dem Verkauf widmen, statt Zeit mit der Suche oder dem unnötigen Neuerstellen von Inhalten zu verschwenden, weil das Original „nicht auffindbar“ war.
-
Wettbewerbsvorteil: Als Systemhaus ermöglichst du eine bedarfsgerechte und vor allem schnelle Bereitstellung von Informationen. Im B2B-Umfeld zählt die Reaktionszeit: Wer zuerst mit der richtigen Antwort kommt, hat oft schon gewonnen.
Wichtig: Eine zentrale Content-Bibliothek ist die unaufgeregte, aber unabdingbare Basis für einen effizienten und professionellen B2B-Vertrieb.
Effektive Versionierung von Vertriebsunterlagen
Warum die Versionskontrolle über Erfolg entscheidet
Ein klassischer Einwand, den du sicherlich schon gehört hast, lautet: „Meine Mitarbeiter wissen doch, welche Datei die richtige ist.“ Nun, diese Form des Optimismus ist in der Regel teuer. Ohne eine glasklare Versionierung läufst du Gefahr, dass dein Team versehentlich die Spezifikationen des Vorjahres oder – noch schlimmer – die falsch kalkulierten Preise versendet.
Die Versionierung garantiert das einzig Vernünftige: dass immer nur aktuelle und freigegebene Inhalte genutzt werden. Ein Protokoll aller Änderungen sichert die Integrität deiner Daten und ist der Schutzschild deiner Glaubwürdigkeit beim Kunden.
-
Minimierung der Fehlerquote: Deine B2B-Vertriebsteams greifen stets auf die offiziell sanktionierte Dokumentenversion zu. Die Unsicherheit bei der Angebotserstellung verschwindet, und die Korrekturrunden entfallen.
-
Bessere Zusammenarbeit: Marketing und Vertrieb arbeiten endlich auf derselben Datenbasis. Das kann den Abstimmungsaufwand um schätzungsweise bis zu 20 % senken.
-
Zeitersparnis: Die Jagd nach der vermeintlich „richtigen“ Version – oft gekennzeichnet durch kryptische Dateinamen wie
Angebot_FINAL_v2_wirklichfinal_neu.pdf– entfällt. Du sparst dir und deinem Team unnötigen Aufwand.
Optimierte Auffindbarkeit des Sales Contents
Suchfunktion als Erfolgsfaktor im Vertrieb
Denken wir kurz über die Beobachtung nach: Vertriebsmitarbeiter verschwenden laut einer weiteren Studie bis zu zwei Stunden täglich mit der Suche nach Informationen. Diese Zeit ist der Hebel, den du zurück in den Verkauf bewegen musst. Eine intuitive Suchfunktion und eine gut durchdachte Struktur sind deshalb nicht nur „nett zu haben“, sondern schlichtweg existenziell. Eine verständliche Struktur unterstützt auch bei einem schnelleren Onboarding von neuen Mitarbeitern.
-
Metadaten und Tags: Implementiere eine präzise Kategorisierung. Wenn dein Team nach Thema, Produkt oder Zielgruppe filtern kann, steigt die Relevanz der Suchergebnisse signifikant. Es ist das funktionale Äquivalent dazu, dass der richtige Schlüssel sofort ins Schloss passt.
-
Klare Ordnerhierarchien: Eine logische Strukturierung erlaubt schnelle Orientierung, selbst bei einem umfangreichen Bestand. Man muss nicht das gesamte Haus durchwühlen, um einen Hammer zu finden.
-
KI-gestützte Vorschläge: Moderne Software kann proaktiv Inhalte vorschlagen, basierend auf dem aktuellen Deal-Kontext oder der Kundenhistorie. Das kann die Effizienz der Content-Nutzung um geschätzte 10–15 % steigern. Das System antizipiert, was du brauchst, bevor du es weißt.
Merke dir: Nur Systeme, die den Arbeitsalltag deines Teams messbar erleichtern und weniger Hürden aufbauen als sie entfernen, werden am Ende auch tatsächlich genutzt.
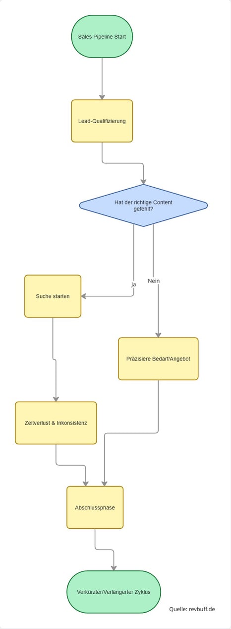
Verknüpfung mit der Sales Pipeline-Phase
Der richtige Inhalt zur richtigen Zeit
Die eigentliche Stärke einer Sales Content Library entfaltet sich in ihrer Integration in die Sales Pipeline. Das Prinzip ist simpel: Dein Vertriebsmitarbeiter bekommt automatisch die Dokumente angezeigt, die exakt zur aktuellen Phase des Verkaufsprozesses passen. Das eliminiert nicht nur Suchzeit, sondern beschleunigt den Deal-Fortschritt, weil die Kommunikation zielgerichtet wird.
| Pipeline-Phase | Relevanter Content (Beispiele) | Effekt auf den Prozess |
| Lead-Qualifizierung | Whitepaper, Branchenstudien, Checklisten | Unterstützt die Bedarfsanalyse, steigert die Qualifizierungsrate um bis zu 5 %. |
| Angebotsphase | Detaillierte Produktbroschüren, Fallstudien, Referenzen | Verstärkt die Überzeugungsarbeit, erhöht die Angebots-Effektivität. |
| Verhandlung & Abschluss | Preislisten, Vertragsmuster, Compliance-Dokumente | Ermöglicht schnelle Reaktion auf Anfragen, verkürzt den Zyklus um bis zu 12 Tage. |
| Nachverfolgung & Bindung | Success Stories, Onboarding-Materialien, Service-Übersichten | Fördert die Kundenbindung und öffnet Potenziale für Upselling. |
Hier ist ein einfaches Top-Down Diagramm, das diesen Fluss visualisiert:

Vorteile der CRM-Integration für Vertriebsunterlagen
Ein zentraler Dreh- und Angelpunkt
Die Integration deiner Content Library in dein CRM-System ist der Schritt vom guten Werkzeug zur strategischen Waffe. Es ist der Unterschied zwischen einem gut sortierten Werkzeugkasten und einem Roboterarm, der dir das richtige Werkzeug im richtigen Moment reicht.
-
Zentrale Datenquelle: Du eliminierst die berüchtigten Datensilos und erhältst eine einheitliche Sicht auf Kundeninformationen und Inhalte.
-
Automatisierte Verknüpfung: Dokumente werden automatisch mit spezifischen Verkaufschancen verknüpft. Das spart manuelle Arbeitszeit und reduziert Zuordnungsfehler um bis zu 34 %.
-
Personalisierte Interaktionen: Dein Team ruft Unterlagen direkt aus dem CRM ab. Der Kontext des Kunden ist sofort klar, was zu Gesprächen führt, die sich weniger nach Standardprozedur und mehr nach echter Relevanz anfühlen.
-
Datengestützte Content-Optimierung: Du kannst verfolgen, welche Inhalte tatsächlich zu Abschlüssen führen. Die Dokumente, die in der entscheidenden Phase nicht genutzt werden, sind schlichtweg Ballast.
-
Bessere Prognosegenauigkeit: Analysedaten zur Content-Nutzung (welche Dokumente wann in welchen Deals verwendet wurden) verbessern die Präzision deiner Vertriebsprognosen um bis zu 32 %. Das ist eine messbare Verbesserung der Fähigkeit, in die Zukunft zu blicken.
Wie du die Daten deines CRM optimierst und pflegst erfährst du in diesem Artikel über CRM-Datenqualität.
Key Takeaways (Wichtigste Erkenntnisse)
-
Effizienzgewinn: Eine zentrale Sales Content Library ist kein Luxus, sondern ein grundlegendes Werkzeug, das die Vertriebseffizienz steigert und zu einer bis zu 15 % höheren Abschlussrate führen kann.
-
Konsistenz durch Versionierung: Effektive Versionskontrolle ist die unspektakuläre Garantie dafür, dass nur aktuelle Inhalte genutzt werden. Das stärkt die Glaubwürdigkeit und reduziert messbar die Fehlerquote.
-
Kontextuelle Relevanz: Die Verknüpfung des Contents mit der Sales Pipeline-Phase stellt sicher, dass dein Team den richtigen Inhalt zur richtigen Zeit präsentiert. Es ist die Eliminierung des unnötigen Lärms.
-
CRM-Integration als Turbo: Die Einbindung in dein CRM-System automatisiert Abläufe, ermöglicht datengestützte Entscheidungen und erhöht die Genauigkeit deiner Vertriebsprognosen. Sie macht die Content Library erst zum strategischen Element.
FAQ (Häufig gestellte Fragen) und P.A.A. (People Also Ask)
Was ist eine Sales Content Library?
Eine Sales Content Library ist, nüchtern betrachtet, ein zentralisiertes digitales Verzeichnis. Es speichert und organisiert alle relevanten Vertriebsmaterialien (Präsentationen, Fallstudien, Produktdatenblätter etc.). Ihr einziger Zweck ist die Verbesserung der Auffindbarkeit und die Gewährleistung der Konsistenz.
Wie verbessert eine Sales Content Library die Vertriebseffizienz?
Sie verbessert die Effizienz, indem sie die Zeit reduziert, die Vertriebsmitarbeiter mit der leidigen Suche nach Dokumenten verbringen. Sie stellt aktuelle und relevante Inhalte prompt bereit und sichert eine konsistente Markenbotschaft. Eine Studie hat gezeigt, dass der Einsatz von Sales-Enablement-Tools, die eine solche Bibliothek umfassen, die Produktivität um 34 % steigern kann. Das ist mehr als eine Randbemerkung.
Welche Vorteile bietet eine CRM-Integration für Sales Content?
Die CRM-Integration schafft eine zentrale Datenquelle, verbessert die Datenkonsistenz und ermöglicht die automatische Verknüpfung von Dokumenten mit spezifischen Kundenkontakten. Das steigert die Produktivität und führt zu personalisierten, also effektiveren, Interaktionen.
Welche Arten von Inhalten gehören in eine Sales Content Library?
Es gehören alle Inhalte hinein, die für den Vertriebsprozess relevant sind: Produktbroschüren, Fallstudien, Präsentationen, Whitepaper, Videos, E-Mail-Vorlagen und FAQs. Kurzum: Alles, was den Verkauf rational unterstützt.
Wie wird die Qualität der Inhalte in einer Sales Content Library sichergestellt?
Die Qualität wird durch definierte Freigabeprozesse, regelmäßige Überprüfungszyklen, direkte Feedback-Mechanismen der Vertriebsteams und klar zugewiesene Verantwortlichkeiten für die Content-Pflege gesichert. Manuelle Prozesse durch klare Regeln ersetzen - das übliche Prinzip.
Welche Herausforderungen können bei der Zentralisierung auftreten?
Typische Herausforderungen sind die Akzeptanz durch die Vertriebsmitarbeiter (die oft ihr gewohntes Ablagesystem verteidigen), die Sicherstellung der Datenkonsistenz über unterschiedliche Systeme hinweg, die disziplinierte Pflege und Aktualisierung großer Content-Mengen und die oft heikle Auswahl der passenden Technologie.
Quellen
Seismic.com: Report 2023: Der Nutzen von Enablement Report
Membrain.com: Why sales content needs to be integrated to your CRM
M-files.com: Document Search Times
Brixon Group: The 7 Crucial KPIs for Successful Marketing-Sales Alignment in B2B